巴州德仕作业队伍再获殊荣
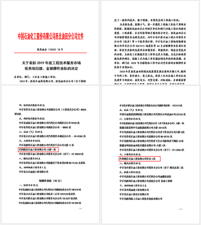
在西北油田分公司相关单位、部门和西北工区内各工程施工单位的共同奋斗下,中石化西北油田高质量完成2019年各项目标任务,为鼓励各施工单位之间对标、追标、共同提升,西北油田围绕施工项目的建设进度、工程质量、安全环保等方面,对2019年承包商业绩进行了综合评定。经评定,在全工区大修施工类队伍中,巴州德仕大修一队、大修二队分别荣获第二名、第三名;在全工区小修施工类队伍中,巴州德仕作业3队、作业1队分别荣获第一名、第三名。3月11日,西北油田基于评定结果,决定对4个项目部、60支金银牌作业队进行表彰,巴州德仕大修一队荣获“金牌作业队”荣誉称号,是大修外部队伍中唯一一支获此殊荣的队伍;巴州德仕作业3队荣获“银牌作业队”荣誉称号,是小修队伍中唯一一支银牌队伍。
2020年是西北油田持续向高质量发展迈进的关键之年。巴州德仕将继续发扬努力奋斗的优良作风、勇于攻坚克难、不断探索创新,以更高的管理水平、更优质的施工质量,为西北油田“一个六年,两个十年”战略规划做出更大贡献!
